Precision Farming Dealer editors encounter a variety of articles, social media posts, podcasts and videos that offer a unique look at various aspects of our great agricultural industry. Here is our favorite content from the past week:
- Valmont Records Longest Ever BLVOS Drone Flight
- Police: Farm Equipment Burglaries in Rural England Triggered by Ukraine War
- Farmers Have Plenty of Cash to Buy New Equipment For 2024
- Independent Dealer Takes Old School Approach to Customer Service
- Farmers Prefer Expertise of Fellow Farmers Over “Experts”
Valmont Records Longest Ever BLVOS Drone Flight
Read about Valmont’s record-breaking performance, as the company completed the first ever, unmanned 77-mile beyond visual line of sight (BVLOS) drone operation, enabled by T-Mobile 5G.
Police: Farm Equipment Burglaries in Rural England Triggered by Ukraine War
Rural crime in the U.K. has skyrocketed in 2023, with one farmer describing it as the “the worst that I have ever known it.” This Politico article examines why British cops are linking a recent surge in farm equipment thefts to the sanctions imposed on Russia over the Ukraine War. “We would expect black markets to arise globally for a whole range of products — agricultural goods, arms, electronic equipment, etc. — due to the Russian sanctions and the war more generally,” says Nicole Jackson, expert in international organized crime and associate professor at Simon Fraser University in British Columbia, Canada.
A particular target has been construction and agricultural machines such as excavators and high-value GPS units, which allow farmers to map out fields and plant crops more efficiently. Photo by: Jaap Arriens/AFP via Getty Images
Farmers Have Plenty of Cash to Buy New Equipment For 2024
In this CNBC segment, Michael Shlisky, senior research analyst with D.A. Davidson, discusses Deere’s earnings as well as farm income, saying that while farm income is expected to be down it will still be the 4th highest of all time. That means farmers are going to have cash to spend at the end of the year, he says.
Independent Dealer Takes Old School Approach to Customer Service
Precision specialists often wear many hats — service technician, salesperson, business owner, farmer. The list goes on and on. Bruce West barely has enough closet space for the number of hats (and capes) he wears as owner of West Enterprises, an independent precision ag hardware and software dealer in Erie, Ill. Go behind the scenes with West in the latest edition of Conservation Ag Update, including a look at what he believes is the next big thing in precision agriculture.
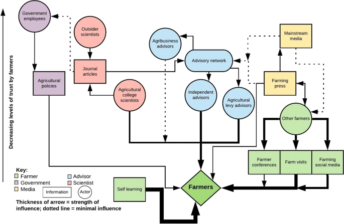
Farmers Prefer Expertise of Fellow Farmers Over “Experts”
Shane Thomas shared this study in the latest edition of his Upstream Ag Insights newsletter. “Farmers placed most trust in other farmers to learn about new soil practices and were less trusting of traditional ‘experts,’ particularly agricultural researchers from academic and government institutions, who they believed were not empathetic towards farmers’ needs,” according to the study.
Is there something you want to share in "This Week"? Send us an email.





